您当前所在位置:首页 >> 工作动态 >> 公告通知
中国健康教育中心信息化机房运行维护项目比选采购公告
发布时间:2024-04-26   信息来源:中国健康教育中心项目管理办公室 阅读次数:
字体: 【

中国健康教育中心 “中国健康教育中心信息化机房运行维护项目进行比选采购,现邀请合格供应商参加比选响应。

一、项目名称中国健康教育中心信息化机房运行维护项目

二、项目编号:CFTC-BJ01-2403069      

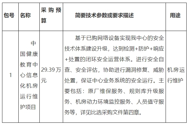
包的数量:1个包

、采购内容:


、合格供应商的资格要求:

1.供应商应具备《中华人民共和国政府采购法》第二十二条的规定:

(1)供应商具有独立承担民事责任的能力;

(2)具有良好的商业信誉和健全的财务制度;

(3)具有履行合同所必需的设备和专业技术能力;

(4)有依法缴纳税收和社会保障资金的良好记录;

(5)参加政府采购活动前三年内,在经营活动中没有重大违法记录;

(6)法律、行政法规规定的其他条件。

2.供应商所投产品不得为进口产品;

3.本项目不接受联合体投标;

4.供应商须信用良好;没有被列入失信被执行人、重大税收违法案件当事人名单、政府采购严重违法失信行为记录名单。

获取比选采购文件:

时间:2024426日至202457每天上午09:00至12:00,下午12:00至17:00(北京时间,法定节假日除外)

地点:北京市朝阳区东三环南路甲 52 号顺迈金钻国际商务中心 9 层 9C

方式:网上报名获取:

拟报名供应商,须将以下报名资料以PDF格式发送至指定邮箱:guojinzhaobiao2020@163.com(发送邮件后须致电采购代理机构项目联系人:边璐 孔政010-53681303、010-53681305),邮件内容需注明项目名称、供应商名称、通讯地址、授权代表姓名、联系方式、电子邮箱。

(1)法定代表人报名:针对本项目出具的法定代表人身份证明书原件加盖公章(须体现法人姓名、身份证号)及法定代表人身份证复印件加盖公章的扫描件;

(2)授权代表报名:针对本项目出具的法定代表人授权委托书原件加盖公章及授权代表身份证复印件加盖公章的扫描件。

上述资料经采购代理机构查验合格后,将以邮件形式确认回复,并向其发送《获取比选采购文件登记表》。供应商需及时查看邮件信息,打印《获取比选采购文件登记表》填写完整,并将标书款电汇或转账至采购代理机构指定账户,将《获取比选采购文件登记表》及标书款转账凭证扫描件发回邮箱:guojinzhaobiao2020@163.com。如资料有误,采购代理机构将在资料发送后1个工作日反馈至供应商,供应商需在报名截止前修正或补充完整。采购代理机构将于《获取比选采购文件登记表》查验合格并确认标书款到账后,将比选采购文件电子版发送至供应商邮箱。

标书制作费:500元/包,获取比选采购文件的费用无论何种原因或成交与否均不予退还。比选采购文件电子版与书面比选采购文件,有同等法律效力。

、比选响应:

(一)截止时间:2024年5月13日,下午14:00分(北京时间);

(二)开启时间:2024年5月13日,下午14:00分(北京时间);

)递交响应文件地点:北京市朝阳区东三环南路甲52号顺迈金钻国际商务中心9层9C会议室;

)比选响应文件请于比选响应截止时间之前由被授权人送达,以电报、电话、传真、电子邮件形式递交的比选响应文件将不予接。逾期收到或不符合规定的比选响应文件恕不接

、本比选采购公告在在中国政府采购网中国健康教育中心官网上进行发布。

、相关单位信息:

采购单位:中国健康教育中心

地    址:安定门外安华西里一区12号楼

联 系 人:李老师

联系电话:010-64260958

采购代理机构名称:国金招标有限公司

地  址: 北京市朝阳区东三环南路甲52号顺迈金钻国际商务中心9层9C

联 系 人:边璐 孔政  

联系电话: 010-53681303、010-53681305

关注微信公众号
关注微信公众号
Produced By CMS 网站群内容管理系统 publishdate:2026-03-25 09:40:32