2021年12月23日,第十四届中国健康教育与健康促进大会暨专业技术培训在京召开。会上,中国健康教育中心党委书记、主任李长宁发布了中国健康教育中心首批健康教育科研课题名单。
为落实《基本医疗卫生与健康促进法》有关要求,加强健康教育专业机构能力建设,探索解决健康教育工作中的实际问题,推动健康教育事业高质量发展,中国健康教育中心联合省级健康教育专业机构、有关高校等开展健康教育与健康促进、卫生健康宣传领域课题研究。
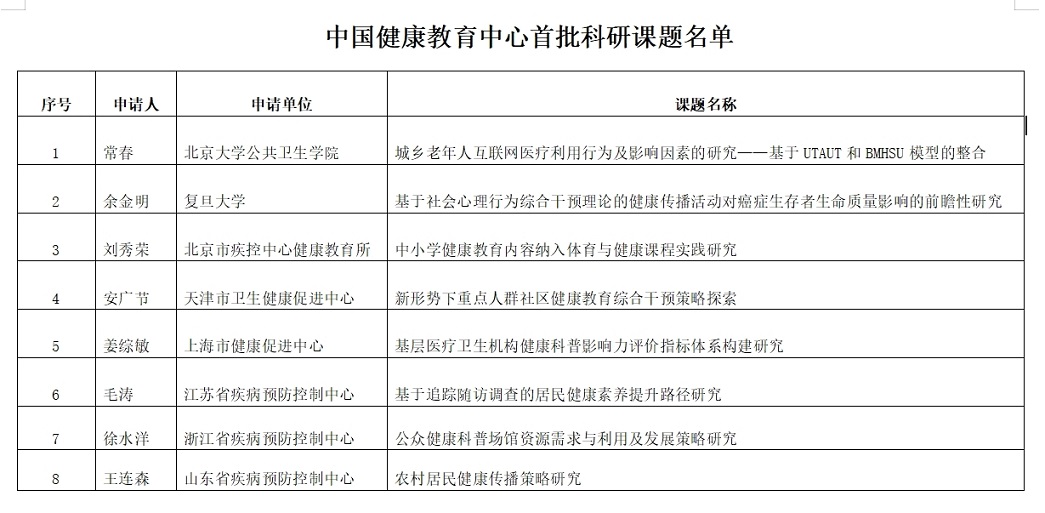
中心面向全国各省级健康教育专业机构和有关高校开展了研究课题征集工作,共收到15个省市和2所高校提交的30份申报书。经过形式审查、线上答辩、外部专家评审打分、综合评议等环节,最终推选出8个申报项目作为首批支持的研究课题。综合评审认为,以上课题紧密结合实际工作需要,选题具有较强的理论和实践意义,课题设计合理,技术路线可行,预期产出明确,研究基础较好。
下一步,中心将与通过立项评审的课题负责人签订科研项目任务书,启动相关研究,并加强对课题的管理与技术指导。

中国健康教育中心公布第一批联合研究项目名单

